临沂中小学暑假2021,明天就是六月份的第一天,相信中小学的小伙伴们都开始期待暑假的到来啦,临沂中小学暑假的具体安排是怎样的呢?接下来和小编一起看看“临沂中小学暑假2021”的详情。
临沂中小学暑假2021
根据临沂市教育局公布的2021年全市普通中小学假期安排的通知,临沂中小学寒暑假这样安排!
寒暑假时间安排
(一)义务教育阶段学校。寒假2021年1月30日(农历腊月十八,星期六)至2月28日(农历正月十七,星期日),3月1日(农历正月十八,星期一)开学;暑假7月7日至8月31日,9月1日(星期三)开学。寄宿制学校可提前一天安排学生报到。
(二)普通高中学校。寒假2021年2月6日(农历腊月廿五,星期六)至2月28日(农历正月十七,星期日),3月1日(农历正月十八,星期一)开学;暑假7月14日至8月31日,9月1日(星期三)开学。寄宿制学校可提前一天安排学生报到。
义务教育阶段学校暑假7月7日至8月31日,9月1日(星期三)开学
普通高中学校暑假7月14日至8月31日,9月1日(星期三)开学
对于临沂所有老师/学生来说还有一个大消息!
日前,山东省人民政府教育督导委员会办公室发布《关于开展“减轻教师负担、强化‘五项管理’”专项督导工作的通知》

“通知”称,为贯彻2021年全国、全省教育工作会议和全国中小学“五项管理”落实推进视频会议精神,落实国家和我省相关工作要求,切实减轻教师负担,营造良好的教育教学环境;进一步加强中小学生作业、睡眠、手机、读物、体质管理(简称“五项管理”),促进学生健康成长、全面发展,提高教育教学质量,经研究,决定开展“减轻教师负担、强化‘五项管理’”专项督导。来看“通知”主要内容:
督导范围
各市、县(市、区)政府及教育行政部门,中小学校(含幼儿园)。
督导内容
2021年中小学教师减负工作重点督查内容
1.各市、县(市、区)全面梳理2020年度涉及中小学校和教师的督查检查评比考核事项,在现有基础上减少50%以上情况。
2.在涉及中小学校和教师督查检查评比考核中,是否存在层层签订责任状现象。
3.在中小学职称评聘、年度考核、评先树优和专业技能竞赛等评比考核中,以考试成绩、升学率、学历、论文、奖项作为唯一性评价指标的要求等情况。
4.除国家统计局外的其他部门开展涉及中小学校和教师的教育统计工作情况,是否向同级政府统计机构报请审批备案。
5.各地涉及教师的各类评先树优和资质评定活动项目清理、合并情况。
6.各地教育部门对抽调借用中小学教师建立抽调借用教师工作台账(注明抽调借用教师姓名、单位、工作事项、时限、审批单位等)情况。严格落实经县级以上教育部门同意,向同级党委审批报备,借用期限不超过半年要求等情况。
7.各地对在民办学校任教的公办学校在编教师,结合区域内师资配置,逐步安排返回公办学校任教情况。
8.各市、县(市、区)坚决清理各类迎检迎评等“面子工程”和劳民伤财的“形象工程”,规范微信工作群、政务APP的使用,减少会议、发文数量,切实减轻教师尤其是班主任的事务性工作任务情况。
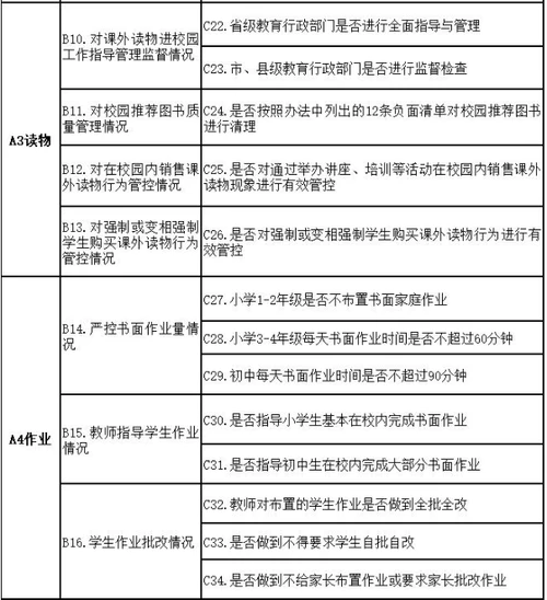
“五项管理”实地督查要点
规定的内容




工作程序
(一)自查整改。各市按照督导内容,部署安排开展专项督导工作,全面开展自查自纠,实现中小学校全覆盖。对自查发现的问题,建立问题清单,督促逐项整改落实到位。
(二)常态督导。各市要按照《国务院教育督导委员会办公室<关于组织责任督学进行“五项管理”督导的通知>》和我省相关工作要求,将督导内容作为2021年责任督学首要任务,组织责任督学采取校园巡查、推门听课、查阅资料、问卷调查、走访座谈等方式,开展常态化督导,年底前每月到校督导一次,督导结束后形成督导报告报同级教育督导部门。
(三)接受举报。省级设立“减轻教师负担、强化‘五项管理’”专项督导举报电子邮箱,受理实名举报,对实名举报“凡举必查”,并对举报和查处情况向社会公布,接受群众监督,电子邮箱:jypj@shandong.cn。
(四)实地督导。省政府教育督导委员会办公室将根据举报线索和各市工作进展情况,采取“四不两直”方式,赴相关市开展督导检查,坚持问题导向,发现问题及时督促整改。







