高三全国卷三文综答案2021,还剩四天就要高考啦,在高考前,错题集和模拟题是大家复习高考的首要重点资料,小编收录整理了高三全国卷三的答案,供大家参考。那么,接下来和小编一起看看“高三全国卷三文综答案2021”的详情。
高三全国卷三文综答案2021
全国卷分为一卷、二卷和三卷,其中云南、广西、贵州、四川、西藏等省份高考使用全国三卷,本文将为大家带来2021高考全国卷三文综真题及答案(完整版),供各位考生及家长参考。
一、2021高考全国卷三文综真题及答案(完整版)
2021年高考即将开始,请各位考生及家长持续关注可圈可点网站。待2021年全国三卷文综试卷真题及标准答案公布后,小编会第一时间进行更新。
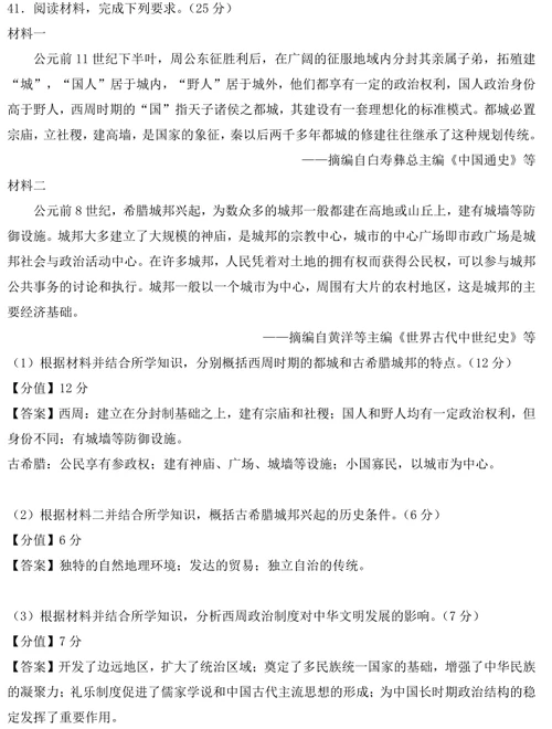
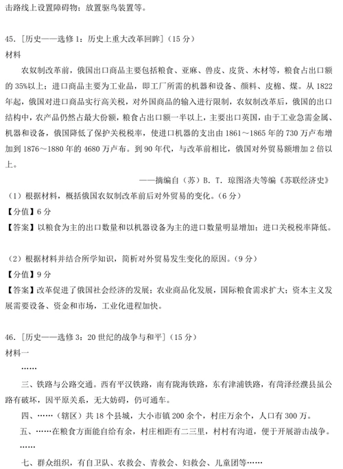
二、2020高考全国三卷文综及答案解析


































