2021太原中考时间体育考试时间,到了五月中旬,中考、高考都已经进入了最后的冲刺阶段了。所以今天小编还特意整理了关于太原中考体育评分标准2021的相关信息,快随可圈可点网小编一起来看看吧。

2021太原中考时间体育考试时间
(一)正考

(二)缓考
6月1日上午:万柏林区、古交市、阳曲县。
6月2日上午:小店区、娄烦县。
6月4日上午:尖草坪区、清徐县。
6月5日上午:迎泽区、杏花岭区、晋源区。
(三)适应性训练
各县(市、区)教育局根据本县(市、区)实际情况在考试前组织本地考生进行体育考试适应性训练工作,具体由各县(市、区)教育局自行确定。
(四)其他
如因天气等特殊原因不能正常考试,经各县(市、区)教育局体育考试工作领导小组研究决定,并向市体育考试工作领导组办公室报备同意后,各县(市、区)教育局可以安排调整考试时间,及时通知有关学校和考生,妥善做好相关工作。
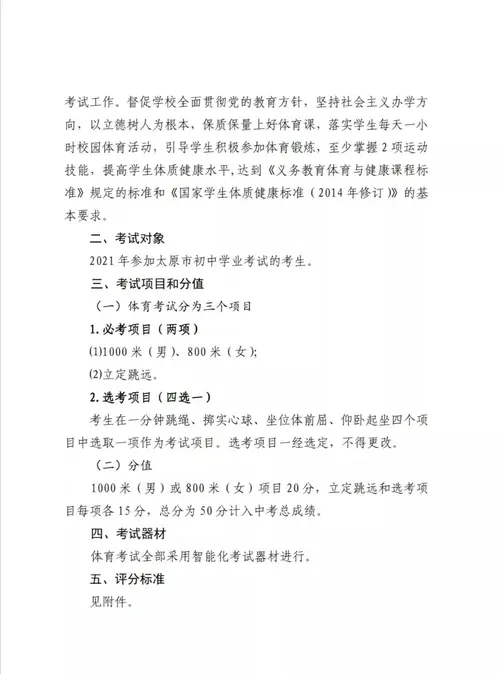
太原中考体育评分标准2021




综上就是小编整理的全部关于2021太原中考时间体育考试时间和太原中考体育评分标准2021的相关内容,希望大家能够喜欢,如果你有更多想了解的中考的资讯,请持续关注我们哦。








