西安重点中学录取分数线2021,2021西安高中录取预估分数线出炉,7月17日,西安教育电视台、西安市教育局主办的2021年西安中考招生咨询会在西安国际会展中心展览馆进行,各学校在中招咨询会上给出了最新版本的预估录取分数线数据,小编第一时间为大家做了整理汇总,供大家参考!
西安重点中学录取分数线2021
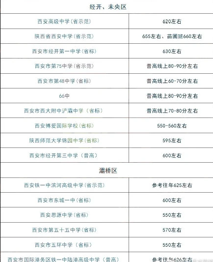
以下数据均来自学校现场咨询,供各位家长参考。





7月16日,记者从西安市2021年中考招生入学政策新闻通气会上获悉,今年我市城六区普通高中学校招生录取最低控制线为496分,体育艺术特长生招生录取最低录取控制线为普通高中学校招生录取最低控制线的60%,为298分。
五区二县,即阎良区、临潼区、高陵区、长安区、鄠邑区五区和蓝田县、周至县二县及其各自已划归开发区管理的,普通高中学校招生录取建议最低控制线,通过各区县教育局官网与城六区同步公布。
城六区考生第一次网上填报志愿时间为7月17日8:00至19日18:00,五区二县考生网上填报志愿时间为7月20日8:00至22日18:00。

考生和家长可以登录西安市教育局官网(http://edu.xa.gov.cn),也可到毕业学校、所在区县招办查询中考成绩。
考生志愿分为两个批次。第一批次省级示范高中或市级特色示范高中志愿可填报3所学校,每个考生须至少填报2所学校;第二批次省级标准化高中(含普通高中)可填报4所学校,每个考生须至少填报2所学校,方能提交志愿。考生同一批次选报的学校志愿为平行志愿。志愿确认提交后不可修改。
填报志愿既要根据考生本人的中考成绩,也要了解相关学校招生计划、近几年录取分数线、教育质量、办学特色、就学距离、住宿条件等,审慎填报适合自己的学校。西安市教育局建议考生及家长尽量将志愿填满,同时要注意学校梯度,科学填报,不要盲目跟风,避免出现高分低投、滑档等现象。

8月1日12:00,西安市教育局官网将公布第一批次录取结果;
8月2日8:00至18:00为第一次征集补录志愿时间;
8月4日12:00,西安市教育局官网将公布第二批次录取结果及未完成招生计划的学校;
8月5日8:00至18:00为第二次征集补录志愿时间。








