民主作为国家制度,是指在统治阶级范围内,按照平等原则和少数服从多数的原则来共同管理国家事务。由此可见( )
①民主具有鲜明的阶级性
②民主是对专制的否定
③民主是抽象的超阶级的
④民主是对专政的否定
A. ①② B. ①④ C. ②③ D. ③④
答案
A
解析
民主作为国家制度,是指在统治阶级范围内,按照平等原则和少数服从多数的原则来共同管理国家事务。由此可见民主具有鲜明的阶级性,民主是对专制的否定。故①②入选。③选项表述错误,不存在超阶级的民主。④选项表述错误,排除。选A。
扩展知识
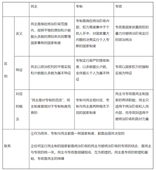
民主、专制和专政








