芜湖市是我国安徽省的重要地级市,其教育资源也是非常的丰厚,今天小编为大家带来关于芜湖幼升小报名时间2021 芜湖幼升小网上报名流程的相关讯息,希望可以给大家带来帮助,接下来就跟着小编一起来看看吧。
《关于做好2021年芜湖市义务教育网上报名审核工作的通知》

芜湖市将全面实行义务教育
网上报名、审核、分配
芜湖市区公办学校幼升小报名时间
5月15日中午12:00—5月29日中午12:00;
市区 公办学校小升初报名时间为
5月13日中午12:00—5月25日中午12:00。
其余四县市区(无为市、南陵县、繁昌区、湾沚区)
报名时间略有不同
公办义务教育学校报名

网上报名
1.市区(镜湖区、弋江区、鸠江区、三山经开区、经济技术开发区,下同)义务教育(幼升小、小升初)全面实行网上报名,申报就读市区所有公办小学一年级、公办初中一年级的学生都要在网上进行报名;
2.四县市区(无为市、南陵县、繁昌区、湾沚区,下同)义务教育(幼升小、小升初)以主城区范围实行网上报名,申报就读四县市区主城区所有公办小学一年级、公办初中一年级的学生都要在网上进行报名。
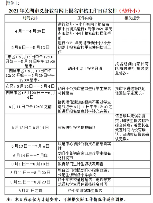
幼升小
报名对象:年满6周岁(2015年8月31日以前出生)的本市户籍儿童、外来人员随迁子女。
市区5月15日中午12:00开始——5月29日中午12:00结束;
四县市区5月19日中午12:00开始——5月29日中午12:00结束。
报名流程:

报名审核计划表:

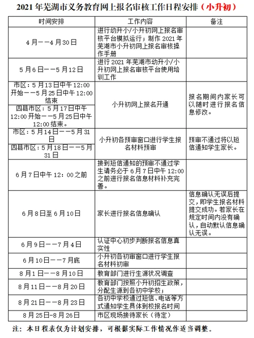
小升初
报名对象:小学毕业的本市户籍的学生、外来人员随迁子女。
市区5月13日中午12:00开始—5月25日中午12:00结束。
四县市区5月17日中午12:00开始—5月25日中午12:00结束。
报名流程:

报名审核计划表:

民办义务教育学校:

网上报名
为实现我市义务教育阶段公民同步招生,华东师范大学芜湖外国语学校、安徽中加学校、芜湖北城实验学校、芜湖海亮实验学校、北师大芜湖附属学校、芜湖泰文中学等6所市直属学校义务教育阶段民办招生统一纳入我市幼升小、小升初网上报名平台,通过皖事通报名窗口采集报名信息。
招生范围
华东师范大学芜湖外国语学校、安徽中加学校、芜湖北城实验学校、芜湖海亮实验学校、芜湖泰文中学等5所直属学校义务教育阶段面向全市招生;北师大芜湖附属学校义务教育阶段公民办同步招生,其中民办部分面向全市招生。各义务教育阶段民办学校均不得跨芜湖市招生。
报名时间
5月13日中午12:00开始——5月20日中午12:00结束。
报名流程
幼升小报名流程:

小升初报名流程:

报名审核计划表:

以上就是小编为大家带来的关于芜湖幼升小报名时间2021 芜湖幼升小网上报名流程的相关讯息,希望可以给大家带来帮助,更多教育讯息请关注可圈可点教育资讯网。







