2021九江中考录取分数线公布,九江中考录取分数线2021,随着中考成绩的公布,大家期待已久的中考录取分数线也正式公布了。下面是小编整理的相关信息,一起来看看吧。
九江中考录取分数线2021

一、2021年九江市重点高中招生录取分数线
九江一中重点班758、二三中重点班739
九江一中普通班703,二三中普通班664
二、2021年九江市其他县区高中招生录取分数线
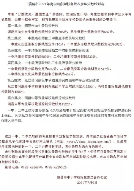
一、瑞昌市重点高中录取分数线公布

二、湖口县重点高中录取分数线公布
待更新
三、修水县重点高中录取分数线公布
待更新
四、永修县重点高中录取分数线公布
2021年高中录取相关信息及要求
一、最低录取分数线
1.一中统招:672
2.一中均衡(三中线):578
3.二中重点班:582
4.二中普通班:473
5.二中体育特长班:355
6.小学师范(即普师):男(581)、女(662)
7.幼儿师范:男(581)、女(620)
备注:以上分数线录取对象都以中考报考志愿填报为准
二、报名时间
1.永修中专:
①春季生:7月10—12日,限时报名,逾期视放弃处理
②秋季生:等通知
2.高中(一、二中)报名:7月16—18日
3.二中体育特长班:(具体参考招生方案)
备注:根据省教育厅文件精神,凡私自择校(即不按录取通知书报名的)将无法办理高中学籍,后果自负!
五、彭泽县重点高中录取分数线公布
彭泽一中零班,中考成绩总位置值在26.83以内;
彭泽一中择优班,中考成绩总位置值在32.65以内。
彭泽二中零班,中考成绩总位置值在29.99以内;
彭泽二中择优班中考成绩总位置值在33.92以内。
六、都昌县重点高中录取分数线公布
待更新
七、庐山市重点高中录取分数线公布
待更新
八、德安市重点高中录取分数线公布
待更新
九、濂溪区重点高中录取分数线公布
濂溪区一中择优班控制等级为3A4B,所有科目不含C等及以下;
重点班控制等级为7B,所有科目不含C等及以下,均衡控制等级3B4C.其他学校详见公告


-----近几年九江市各大高中录取分数线-----









