长沙望城小学学区划分2021年,今年长沙望城区公办小学的学区划分情况已经正式敲定啦!各位家长朋友们赶快关注起来吧,下文附上学区划分表,方便大家一览。那么,接下来和小编一起看看“长沙望城小学学区划分2021年”的详情。
长沙望城小学学区划分2021年
据望城教育最新消息,2021年望城区公办小学、初中学区划分已公布,与2020年相比,望城今年新建学校有:荷塘小学(大泽湖街道)、长沙实验高裕学校(高塘岭街道)、明德望城学校(经开区)、湖南师大附中星城实验青石学校(丁字湾街道)、香桥小学(金山桥街道)。
其中,雅礼实验望城学校学生寄读明德望城学校,望城区博雅学校(原规划名:观音岩学校)学生寄读长沙市一中金山桥学校,麓山国际银杉学校学生寄读明德美琪学校,上述3所学校寄读学生,待学校建成后再回本校就读。
此次有不少楼盘新划分了学区,具体如下:
高塘岭街道,湾田望江府业主子女就读高塘岭中心小学+长沙实验高裕学校;丽景名苑业主子女就读9年制长沙实验高裕学校。
白沙洲街道,鸿海公园里业主子女就读9年制南雅望城学校。
月亮岛街道,润和滨江广场业主子女就读荷塘小学+大湖中学;长燃润和天地业主子女就读湖南师大附中星城实验第二小学+湖南师大附中星城实验学校;润和湘江天地业主子女就读湖南师大附中星城实验第一小学+湖南师大附中星城实验学校;万科滨河道业主子女就读湖南师大附中星城实验第一小学+湖南师大附中星城实验学校;顺舟旺城业主子女就读星城实验小学+湖南师大附中星城实验学校;湘江悦城业主子女就读金潇小学+湖南师大附中星城实验学校。
金山桥街道,中交凤鸣九章、富基春晖花园业主子女就读9年制长沙市一中金山桥学校;大汉汉府业主子女就读星城实验第二小学+望城区博雅学校。
经开区,长沙亿达智造小镇业主子女就读9年制雅礼实验望城学校;大汉公园里、群峰高铁明珠、大汉月亮河畔、大汉金桥国际市场集群业主子女就读9年制明德望城学校;澳海望州府业主子女今年由南雅望城学校转到明德望城学校就读。
丁字湾街道,合能湘江公馆、南璟滨江书苑、日盛湖湘府业主子女就读9年制雅礼丁江学校;铭伦万橡芙蓉、嘉新时代广场业主子女就读双湖小学+雅礼丁江学校;美来美城市广场、帝辰观澜荟锦业主子女就读集镇小学+湖南师大附中星城实验青石学校;长沙融创城、东原启城、湾田国际建材城业主子女就读9年制湖南师大附中星城实验青石学校。
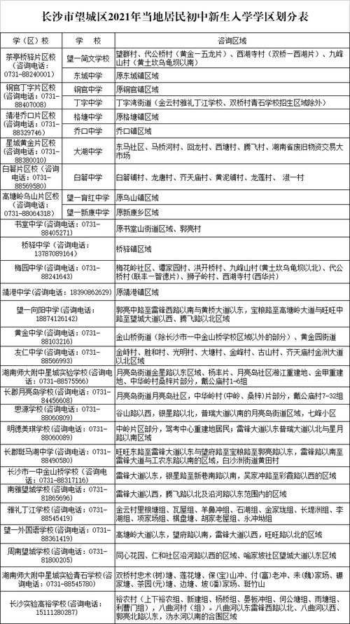
附学区划分表:



此外,有以下几点注意事项:
1、望城经开区内企业就业人员适龄子女根据学校学位、学生居住地址,统筹安排到南雅望城学校、明德望城学校、黄金中学或东马小学、桂芳小学就读。外来务工人员适龄子女以居住证的地址为依据,统筹安排到相应的街镇学校就读。
2、根据学区划分,各学校于2021年8月16日—8月20日期间(以各学校具体安排为准),对已在入学报名系统报名并通过审核的本校新生、插班生家庭进行入户核验(自2018年秋季开始,楼盘业主子女就读,须以购买住房并实际交房入住为入学依据),对核验属实的现场发放入学通知书、开展第一次家访。
3、部分学校因生源增长导致学位严重不足,不能接收插班生时,由区教育局按照周边学校学位情况,根据“相对就近”和“生源排序”原则统筹调剂。
4、以二手房为入学依据的业主须完成房屋产权转移登记,并提供具有法律效力的房屋购买合同和发票。
5、以下学校七年级开设信息化课改班(限学校学区范围内招生):湖南师大附中星城实验学校、长郡月亮岛学校、周南望城学校、长沙市一中金山桥学校、长郡斑马湖中学、望城区一中外国语学校、望一向阳中学、南雅望城学校、雅礼丁江学校、明德美琪学校、思源学校和友仁中学(具体开设数量以区教育局审批意见为准)。望城区一中外国语学校七年级开设1个英语、日语双外语教学班(面向全区招收45人)。
6、政策咨询:
工作日:上午9:00-12:00 下午14:00-17:00
区教育局普职教育科:0731-88063641
区教育局监审法规室:0731-88063561







