2022年34所自主划线院校复试分数线一览,3月11日,2022年考研国家线公布。除少数专业外,分数线普遍大幅度上涨,有的专业涨幅超过10分。随后,清华大学、北京大学、中山大学等高校相继公布自主划线情况,,下面是小编整理的相关信息,一起来看看吧。
2022年34所自主划线院校复试分数线一览

北京大学2022年硕士研究生招生复试基本分数线



清华大学2022年硕士研究生招生复试基本分数线

2022年中国农业大学硕士研究生招生考试考生进入复试的初试成绩基本要求

说明:
1.上表为我校基本复试分数要求,生源充裕学院可根据整体考试情况、招生计划、学科专业特点等,上调分数要求,但差额复试比例一般不得低于120%。报考该类学院的考生须达到学院公布的复试分数要求才能参加复试。
2.复试时间、要求及形式等,将于近期通过我校研招官网(yz.cau.edu.cn)和研招办微信公众号(cauyzb)及时对外发布。请考生密切关注,耐心等待后续通知。
3.复试阶段各类加分规定:
中国农业大学对参加“大学生志愿服务西部计划”、“三支一扶计划”、“农村义务教育阶段学校教师特设岗位计划”、“赴外汉语教师志愿者”、“高校学生应征入伍服现役退役”、“选聘高校毕业生到村任职”等专项计划/项目,服务期满并考核合格的考生,执行教育部有关加分政策。
符合加分政策的考生应在3月16日前通过我校研究生报考服务系统(https://yzk.cau.edu.cn)提出申请并提交证明材料供审核。
南开大学2022年硕士研究生考试考生进入复试的初试成绩基本要求

天津大学2022年硕士研究生招生考试初试进入复试基本分数要求(含非全日制)

1.结合当前疫情防控要求和上级主管部门工作部署,我校将在保证考生身体健康和录取工作公平公正公开的前提下,有序启动硕士生复试招生工作。现公布天津大学复试分数基本要求,复试、调剂和录取等相关工作办法将后续在天津大学研究生招生信息网(网址:http://yzb.tju.edu.cn)以及天津大学研究生招生微信公众号公布,请各位考生及时关注相关通知。复试通知发布前请各位考生切勿提前来校。
3.符合教育部认可或备案“大学生志愿服务西部计划”、“三支一扶计划”、“农村义务教育阶段学校教师特设岗位计划”、“赴外汉语教师志愿者”、“选聘高校毕业生到村任职”等项目加分政策的考生,可根据教育部统一规定享受一定的加分政策;目前工作单位和户籍在国务院公布的民族区域自治地方,且定向就业单位为原单位的少数民族在职人员考生(不含单考生、MBA考生、MPA考生、MPAcc考生、MEM考生),可按规定享受少数民族照顾政策。符合上述条件的考生,需于报考专业正式复试前向报考学院(部)招生办公室提交证明材料(本人身份证照片,相关材料/证书扫描件),各学院(部)联系方式详见天津大学2022年硕士学位研究生招生简章。
大连理工大学2022年全国硕士研究生招生考试考生进入复试的初试成绩基本要求

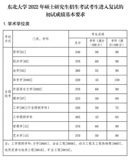
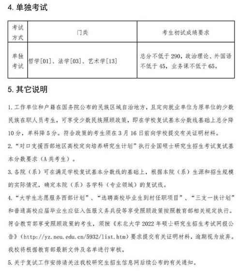
东北大学2022年硕士研究生招生考试考生进入复试的初试成绩基本要求




2022年吉林大学硕士研究生招生考试考生进入复试的初试成绩基本要求

四、相关说明
1.吉林大学初试成绩基本要求为参加学校复试的基本成绩要求,校内各招生单位可根据本学科特点制定高于学校基本要求的学科(专业)复试分数线。
2.吉林大学对参加“大学生志愿服务西部计划”、“三支一扶计划”、“农村义务教育阶段学校教师特设岗位计划”、“赴外汉语教师志愿者”、“高校学生应征入伍服现役退役”、“选聘高校毕业生到村任职”等专项计划(项目),服务期满并考核合格(称职以上)的考生,执行教育部有关加分政策。
3.对于报考少数民族高层次人才骨干专项计划考生,采用考生初试成绩总分与报考专业的吉林大学复试分数线的差值(以下简称“线差”)进行划线并排序。初试成绩满分300分的考生成绩按照初试成绩满分500分进行折算并计算“线差”。按照教育部下达的分省招生计划以及考生的“线差”择优确定复试名单。没有合格生源省份的招生计划将按照“线差”由高到低的原则调剂给生源充足的省份。“线差”相同时,理工农医考生优先,之后以外语、政治、业务课的顺序按单科成绩排序。定向服务地区招生计划详见教育部相关网站。
对于报考退役大学生士兵专项计划考生,采用考生初试成绩总分与报考专业的吉林大学复试分数线的差值进行划线并排序。初试成绩满分300分考生成绩按照初试成绩满分500分进行折算并计算“线差”。按照教育部下达的招生计划以及考生的“线差”择优确定复试名单。“线差”相同时,按照外语、政治、业务课的顺序按单科成绩排序。
4.校内各招生单位进入复试考生名单将在一周左右陆续在各研究生招生单位网站公布。各招生单位复试办法(含调剂办法)将按教育部和吉林省教育考试院要求,在本单位网站另行通知。
哈尔滨工业大学 2022年硕士研究生招生考试复试基本线

(1)学校复试基本线是我校的最低复试分数要求,各学科应在学校复试基本线的基础上,根据生源的实际情况确定本学科的复试资格线。
(2)我校复试拟采取网络远程考核方式,相关复试工作安排另行通知。
(3)工作单位和户籍在国务院公布的民族区域自治地方,且定向就业单位为原单位的少数民族在职人员考生,可按规定享受少数民族照顾政策。
(4)参加“大学生志愿服务西部计划”、“三支一扶计划”、“农村义务教育阶段学校教师特设岗位计划”、“赴外汉语教师志愿者”、“高校学生应征入伍服义务兵役退役”、“选聘高校毕业生到村任职”等项目服务期满并符合考核规定条件,可根据教育部统一规定享受一定加分政策。
(5)符合以上照顾和加分政策的考生应及时联系我校研招办(申请流程),在2022年3月18日17:00前将书面申请材料(扫描版)发至申请流程中的指定邮箱。逾期不予受理。
同济大学2022年全国硕士研究生招生考试进入复试的初试成绩基本要求

上海交通大学2022年硕士研究生入学考试复试基本分数线

浙江大学2022年硕士研究生招生考试复试分数线的基本要求


125603]和物流工程与管理[125604]第一门考试科目为管理类综合能力。
三、上述两表所列分数线(管理类联考除外)满足以下情况视同上线:若单科低1分,总分相应高20分及以上;单科低2分,总分高25分及以上;以此类推,单科每低1分,总分相应再提高5分。但单科不得低于基本要求5分以上,且仅限1门单科。适用该政策上线的考生,总分相应扣减后(扣减20分、25分,依次类推)计算各项排名。
四、工商管理[1251]、公共管理[1252]、工程管理[1256]:通过提前批面试的考生,初试成绩适用国家A类线的提前批面试成绩要求及其复试录取要求参见报考院系规定。
五、单独考试考生:
1.医学院公共卫生、护理专业类别考生,满分为100分的科目成绩不低于50分,满分为300分的科目成绩不低于150分,总分成绩不低于290分,可参加差额复试。
2.工程师学院工程类别考生,满分为100分的科目成绩不低于35分,满分为150分的科目成绩不低于50分,总分成绩不低于265分,可参加差额复试。
六、强军计划考生:满分为100分的科目成绩不低于40分,满分为150分的科目成绩不低于60分,总分成绩不低于290分,可参加差额复试。
七、国家少数民族高层次骨干人才计划考生(不含西藏公共管理人才培养计划),同时满足以下成绩要求的,可参加差额复试:
1.总分成绩要求:按照所报考专业在上述两表中学校基本分数线的总分降低1.5%。
2.单科成绩要求:满分为100分的科目成绩不低于50分,满分为150分的科目成绩不低于75分,满分为200分的科目成绩不低于100分,满分为300分的科目成绩不低于150分。
八、退役大学生士兵专项计划考生:
1.总分成绩按照所报考院系相应专业的复试分数线总分(即相应专业非专项计划考生进入复试名单的总分最低分)降5%(但不得低于相应专业学校基本分数线的总分要求),且单科成绩符合学校基本分数线要求的考生,可参加差额复试。
2.申请退出退役大学生士兵专项计划的考生可享受按国家文件规定加分政策,考生须在复试前向报考院系提出申请。
九、西藏公共管理人才培养计划考生:满分为100分的科目成绩不低于30分,满分为200分的科目成绩不低于60分,总分成绩不低于125分可参加差额复试。
十、对口支援西部地区高校定向培养考生:达到报考专业国家A类线,可参加差额复试。
十一、参加“大学生志愿服务西部计划”“三支一扶计划”“农村义务教育阶段学校教师特设岗位计划”“赴外汉语教师志愿者”“高校学生应征入伍服现役退役”“选聘高校毕业生到村任职”等项目的考生,加分政策按教育部当年统一规定的范围和标准执行。符合条件的考生请在学校基本分数线公布一周内把相关证明和证件扫描后发送到研究生招生处邮箱。
具体复试时间、地点和方式请考生及时关注学校研究生招生网和各院系官网通知。
厦门大学2022年硕士研究生复试基本分数线

山东大学2022年硕士研究生招生考试考生进入复试的初试成绩基本要求


中山大学2022年硕士研究生入学考试复试基本分数线


华南理工大学2022年硕士研究生复试基本分数线
一、学术学位

二、专业学位

三、单独考试
030107经济法学初试总分不低于350分,085800能源动力初试总分不低于290分,根据教育部文件要求实行差额复试。
四、专项计划
报考“少数民族高层次骨干人才”计划的考生,初试总分不低于251分(初试满分300分制的专业折算成500分制),按照考生总分与所报考学科学校复试线的差值排序,根据教育部有关文件精神及我校相关招生简章确定复试名单。
报考“退役大学生士兵”计划的考生,初试总分不低于251分(初试满分300分制的专业折算成500分制),按照考生总分与所报考学科学校复试线的差值排序,由高到低通知复试。
五、符合教育部“三支一扶计划”、“大学生村官”及经教育部备案的西部计划项目等加分政策的考生,需在3月17日17:30前通过电子邮件(adyzb@scut.edu.cn)向我校研究生招生办公室提出书面申请,并提供相关证明材料,逾期不予受理。
六、学校线是考生参加复试的最低成绩要求。各学院(系)可根据本单位学科(方向)特点、生源情况和招生计划数确定不低于学校线的成绩要求或差额复试比例。
七、我校2022年硕士研究生复试原则上采用网络远程方式进行,预计将于3月下旬陆续启动,具体复试安排以各招生学院(系)发布的复试实施细则和复试通知为准。
西安交通大学2022年硕士研究生招生复试基本分数线公布

兰州大学2022年硕士研究生招生复试分数线








