江苏事业单位统考笔试成绩多久出来?2021江苏事业单位统考笔试已经结束了,很多小伙伴开始担心自己的成绩。所以今天小编还整理了关于江苏事业单位统考笔试成绩查询的相关信息,快随小编一起来学习学习吧。

江苏事业单位统考笔试成绩多久出来
历年江苏事业单位考试时间安排:

从上表中的时间可以看出,一般在江苏事业单位笔试过后20-25天内就会出考试成绩了!各位考生可以在等待笔试成绩的这段时间里,认真准备事业单位的面试哦!
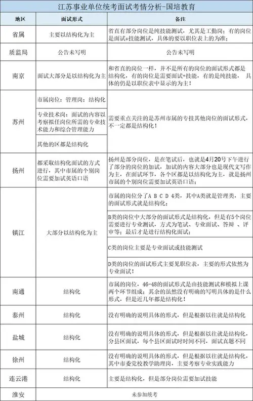
江苏事业单位笔试成绩以百分制计算,设50分为合格分数线。在合格分数线以上根据笔试成绩从高分到低分(末位同分的,一并进入资格复审。下同),按3:1的比例确定进入资格复审人选。不足3:1比例的,按实际合格人数确定进入资格复审人选。等成绩的同时大家也可以提前熟悉一下江苏事业单位的面试考情,接下来先带大家了解一下2020年的事业单位面试都有哪些形式?
面试形式:
第一种:场外看题8分钟+场内答题12分钟,其中2020年江苏大部分地区采用此种形式;
第二种:15分钟时间包干制,其中2020年仅省水利厅、省属部分岗位和苏州采用了此种形式
第三种:场外看题10分钟+场内答题15分钟,2020年盐城东台县为自主命题,一共4道题目,故采用了此方式。
考情分析:








