2022年高考九科命题指向?很多小伙伴都很担心2022高考难度增大?考生应该如何应对?小编第一时间整理了最新高考命题指向和原则,以期给考生们的备考指明方向,下面就来跟小编一起了解一下吧。
2022年高考九科命题指向

必须明确!新高考评价体系
新高考评价体系即《中国高考评价体系》,由教育部考试中心发布,该体系从高考的核心功能、考查内容、考查要求三个方面回答“为什么考、考什么、怎么考”的考试本源性问题,从而给出“培养什么人、怎样培养人、为谁培养人”这一教育根本问题在高考领域的答案。
“一核四层四翼”
无论是教师、考生还是家长都应明晰↓

重点掌握!2022高考命题趋势与导向
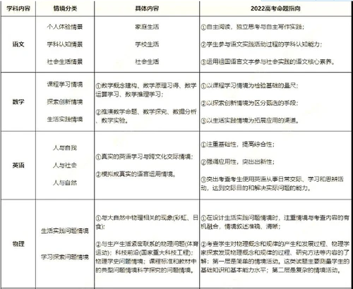
根据教育部考试中心九个学科命题专家提出的“基于高考评价体系的学科考试内容改革实施路径”,对高考各门学科的情境分类、具体内容、命题指向,概括如下表:



重点关注!2022高考命题的10项原则
01
起点很高,高屋建瓴,落点较低
物理化学等理科类试题有的是尖端科研课题、甚至是获诺贝尔奖的问题内容,起点很高,但答案不会超越高考评价体系要求,落点很低。
要求考生:懂得知识点之间的关联和应用。
02
弘扬时代精神
方向明确,立意鲜明,情景新颖,贴近实际高考命题应体现时代主题,弘扬时代精神。试题要用体现中国特色社会主义进入新时代后的新材料、新情境、新问题,将考查内容进行包装,坚持“信息切入、能力考查”的原则。
03
学过的知识点都可能被考到
重点必考,主干多考,次点轮考,补点选考重点知识重点考,重点知识年年考,非重点知识轮流考。高考命题首先设定考查的重点内容和层次要求,使支撑学科的主干知识保持较高的考查频率,新考纲补充的考点要选择性地考,以此为基调展开考查网络,拓宽考查空间。
04
同一考点变化考
考查基础,变换情景,设问科学,注重创新高考试题具有“重基础、重应用、重时事、重生活”的特点。每年以考查基础知识为主,而且起伏不大,变化的是背景材料和设问角度。同样的考点知识,今年这情境,明年那情境,今年这样问,明年那样问,标新而不立异,交叉而不偏离,年年创新,常考常新。
05
多从探究性开放性,体现创新性出题
共性好考,个性难考,试题开放,探究创新高考也要注重共性与个性的考查,共性考查比较容易,个性考查难度较大,因此高考试题一定要增大探究性,扩大开放性,体现创新性,从独特的角度对学科知识进行多方位、深层次的考查,体现考生的个性品质和创新意识,鼓励有独特见解、有思想水平、有创新精神的答案。
06
考察思维,解题容易
入易出难,路多口小,层层设卡,步步有难。高考为了保证选拔功能,试题必须具有良好的区分度。较难的题目,考生一般入题较易,之后会发现解题的方法很多、路子很宽,但越走越窄,越来越难。试题层层设卡、环环相扣,每一问都要拦住一批考生,只有最优秀的才能走到底。
07
思维穿透力考察考生
小口切入,深入挖掘,小中见大,思维穿透试题往往从比较小的一点切入,要求考生能排除干扰,小中见大,透过表面现象,从本质上去认识问题、分析问题、解决问题。这实际上是对思维穿透力及深刻性的考查,试卷中除了基础题以外,其余的都需要较大的思维量去穿透表面,触及本质。
08
课外和课堂结合考察
材料在外,答案在内,考查思维,体现能力高考命题不留教材版本痕迹,陌生甚至前沿的背景材料都是教科书里没有的,但考点知识都是考纲要求内容。考生在考场上看题时间少,做题时间少,想题时间多,“想”就是思维,高考试题就是考查学生的思维品质、思维程序和思维方法,进而体现考生的关键能力和学科素养。
09
考查知识的“应用性
掌握理论,学以致用,学科价值,重在应用只有理论联系实际,才能学有所用,高考试题的学科价值在于考查知识的“应用性”,用知识解决问题,正是命题的目的所在。人文学科要与社会政治生活和经济生活的热点问题相结合,自然学科要紧密联系生产生活实际和科学技术发展,使本学科试题更加具有实际性、应用性和学科性。
10
以生考熟
体现国情,公平公正,以生考熟,直击软肋。命题者在编制每一道试题时都要考虑我国的地域及民族等因素,努力做到对每一位考生都公平。所谓“以生考熟”,就是用陌生的问题情境考查熟悉的知识,大家都没见过、没做过,老师也没讲过,这类问题能考查学生的能力,是考生的群体性“软肋”。
考生如何应对日渐灵活的高考命题
01
拓展宽度,挖掘深度
高考试题日趋日常生活中的内容融合到考题中。
比如说,天问一号传回首幅火星图像!这个点,考察的学科就有高考语文作文,物理等学科的考题。
又比如,疫情在生物中考到,新型冠状病毒(2019-nCoV))感染呈流涕、不适等感冒症状,可引起严重的呼吸系统(下呼吸道)疾病甚至死亡。
考生应在平时多看新闻,在做试卷把常见的和生活相关的题目整理起来。
02
活学活用,举一反三
以后的高考将会越来越注重对于学生解决实际问题能力的考查,无论是数理化或者是文史类的考试,均会设置开放性、灵活性较强的题目。
如果还是按照以往的埋头苦读、死记硬背的模式来学习、来备战2022年高考,且在思维上仍然是不擅长变通,显示是不太现实的,在以后的各种模拟考以及高考中将会极度不适应。
建议考生改变思维方式,做到活学活用,学会举一反三,平时多注意思考,构建出自己的知识体系,把理论应用于实践。








