河南理工大学开学时间2021秋季,最近由于疫情的原因,多地为了防控疫情已经做好了相关的防控工作,其中就包括各地学校根据自己所在地的疫情情况进行合理安排。同学们最关心的河南理工大学开学时间终于蹲到了!快来看看吧。
河南理工大学开学时间2021秋季

河南理工大学2021秋季返校报到时间确定:
河南理工大学 官方微博发布:收到《返校通知书》的学生才能返校!


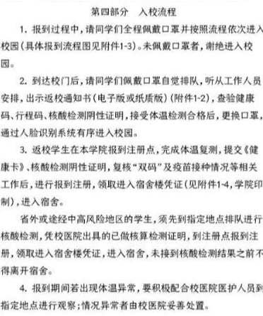
上下滑动查看《报到须知》部分内容




即将开学的同学们,
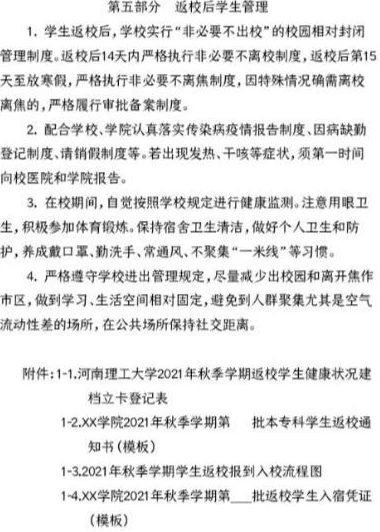
返校后,
切记做好个人卫生防护,
严格遵守校园管理制度:
戴口罩,不聚集;
非必要,不出校!
没有等到开学通知的同学们也不要着急,
在这个特殊时期,
大家都要配合学校工作,
按时打卡,做好防护。
安全愉快地迎接开学!
更多开学通知请同学们耐心等待!








